Instance Verification Kit (IVK)

spin lock @ [25640+39+/linux-3.19-rc1/drivers/usb/host/sl811-hcd.c]
Instance Signature: lock

The Matching Pair Graph:


Function Name
Control Flow Graph (CFG)
Events Flow Graph (EFG)
Source Correspondence
done [12755+4+/linux-3.19-rc1/drivers/usb/host/sl811-hcd.c]
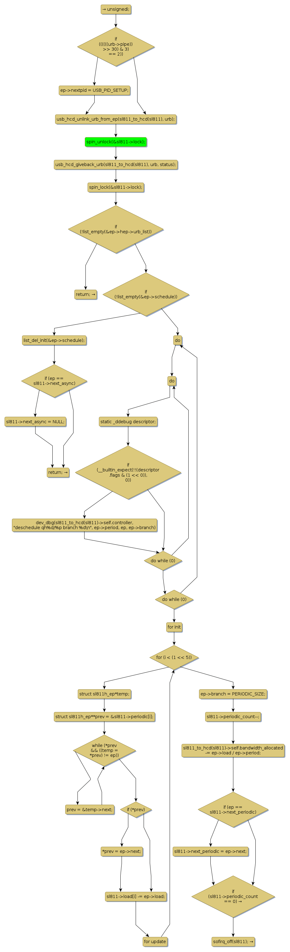
finish_request [11362+14+/linux-3.19-rc1/drivers/usb/host/sl811-hcd.c]
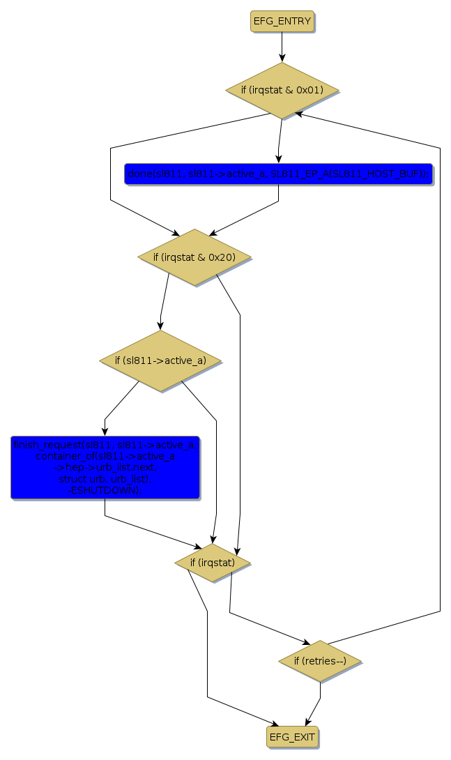
sl811h_irq [16805+10+/linux-3.19-rc1/drivers/usb/host/sl811-hcd.c]
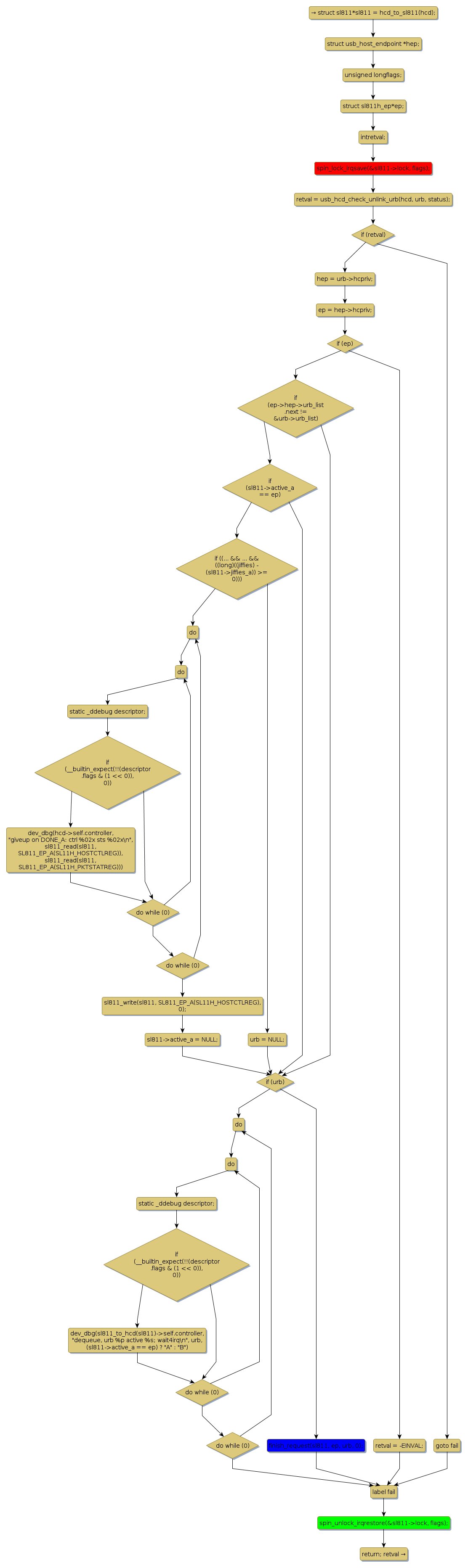
sl811h_urb_dequeue [25431+18+/linux-3.19-rc1/drivers/usb/host/sl811-hcd.c]